新版新闻网
通知公告:
 您现在的位置: 首页 >> 媒体仲恺 >> 正文
媒体仲恺

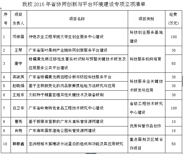
中国高校之窗:仲恺农业工程学院10个项目获2016年广东省协同创新与平台环境建设专项立项

发布时间:2016-04-20 11:52:36   高校之窗   作者:高校之窗   图片:   发稿排行榜 

时间:2016-4-20 来源:中国高校之窗

http://www.gx211.com/news/2016420/n5976355817.html

 

近日,从广东省科技厅获悉,仲恺农业工程学院10个项目获省协同创新与平台环境建设专项立项,资助经费共计440万元。其中邓保国教授申报的“仲恺农业工程学院大学生创业服务中心建设”,是仲恺农业工程学院首次获得的科技创业服务基地立项,资助经费100万元。


仲恺农业工程学院

官方微信

上一条:中国高校之窗:仲恺农业工程学院获2016年广东省自然科学基金资助12项 下一条:南方日报:以五大发展理念汇聚发展合力


关闭

粤ICP备05008893号 Copyright ©2008 中国· 广东·仲恺农业工程学院
邮编:510225 Tel:+8620-89003114