3月21日上午,学校在409会议室召开白云校区主要建筑、景观及路桥等命名复评会议。校党委副书记高岳仑、副院长瞿志印出席会议,命名评审小组成员参加了会议。与会人员就白云校区主要建筑、景观及路桥初评后网上投票的结果进行了评审。

会上,高岳仑副书记强调了云校区主要建筑、景观及路桥等命名的重要性。他要求命名评审小组成员要根据初评会议的决议及再次征集评选的情况,在充分发挥民主的前提下集中评审出复评结果。
宣传部部长唐明勇对初评会后网上再次征集评选的情况、复评的基本原则和表决形式与方式做了说明。他指出白云校区主要建筑、景观及路桥的命名要注意严谨性、传承性和整体性。
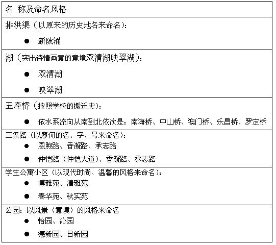
根据初评会议的决议,桥根据学校搬迁史来命名,路以廖仲恺何香凝先生的名、字、号来命名,学生公寓体现现代、时尚和温馨,湖突出诗情画意的意境,公园以风景(意境)的风格来命名,渠的命名则需尊重历史地名。命名评审小组成员根据初评会的决议与网上投票情况,分别对桥、路、学生公寓、公园、湖和渠的命名进行讨论并以举手投票的方式评选出命名对象的一至两套作品。
据悉,复评结果将送学校领导审定。在此之前,入围的命名作品将在新闻网上进行第三轮投票,投票结果将作为学校领导审定的参考依据之一。
附:复评审结果

网上投票见新闻网“网上调查”栏目:http://news.zhku.edu.cn/survey.php?ListID=98